Как правильно установить и подключить сабвуфер в машине
Установка самодельного устройства в машине, а также его подключение потребуют наличия определённого инструмента. Итак, помимо того, что нужны сабвуфер и усилитель к нему, придётся заранее побеспокоиться и о следующих приспособлениях:
- предохранитель;
- провода (три проводка в одной обмотке — на питание, на «+» к аккумулятору и провод к магнитоле);
- конденсатор;
- кусачки;
- изолента;
- пластиковые хомуты;
- комплект гаечных ключей.
Подключение проводов производится по следующей схеме:
- Изначально провод сабвуфера выводится к усилителю.
- От усиливающего устройства провод подводится к автомагнитоле.
- Провод питания «+» необходимо защитить от повреждений — например, завернуть его в гофру.
- Предохранитель ставится на этом же проводе «+» на минимальном расстоянии от аккумулятора.

Сабвуфер можно подключить самостоятельно, опираясь на параметры данной схемы
Видео: подключение и настройка сабвуфера
Самостоятельное проектирование, изготовление и подключение сабвуферов в автомобиле доступно практически каждому водителю. Залогом успеха дела станет как грамотный расчёт габаритов и объёма изделия, так и аккуратная сборка корпуса. При этом автолюбитель может самостоятельно подобрать нужный размер динамиков, чтобы создать в салоне то звучание низких частот, которое его больше всего устраивает.
Главная →
Тюнинг →
Внутренняя отделка
По окончании сборки, следует озаботиться защитным покрытием корпуса, и внутренних частей изделия:
Внешние плоскости покрываются лаковой пропиткой;
Внутренние части конструкции нужно проклеить противовибрационным материалом;
Стыки и места креплений плоскостей повторно проклеиваются или пропитываются каким-либо прочным составом с особым вниманием.
Профессионалы по сборке коробов используют большее количество противовибрационного материала, покрывая им не только внутренние, но и внешние части изделия. Таким образом, низкие частоты начинают звучать намного лучше.
Корпус для сабвуфера: как сделать своими руками

С учетом того, что бандпас самый сложный в изготовлении, данный корпус трудно спроектировать и выполнить расчет короба сабвуфера без специальных навыков, знаний и опыта.
С одной стороны, можно использовать для расчета сабвуфера программу WinlSD. Данный софт позволяет подобрать размер, просчитать объем сабвуфера и даже создать трехмерную модель.
Однако с другой стороны обычному автовладельцу без специальных знаний такая задача обычно не под силу (нужно знать характеристики динамика, учитывать целый ряд дополнительных особенностей и т.д.).
На деле, чтобы сделать саб своими руками, лучше остановиться на закрытом ящике или фазоинверторе
При этом рекомендуется обращать внимание именно на второй вариант в качестве самодельного сабвуфера.. Данного решения (при условии правильного проектирования) будет более чем достаточно
Фазоинвертор дает возможность качественно отыгрывать наиболее низкие частоты, обеспечивает повышение КПД и т.д
Данного решения (при условии правильного проектирования) будет более чем достаточно. Фазоинвертор дает возможность качественно отыгрывать наиболее низкие частоты, обеспечивает повышение КПД и т.д.
Итак, сначала подбираем материал для изготовления сабвуфера. Обычно для этих целей используется многослойная фанера. Также можно взять ДСП. Данные материалы отличаются доступной ценой, с ними просто работать, обеспечивают неплохую шумоизоляцию.
В качестве примера, рассмотрим сабвуфер из многослойной фанеры (толщина 3 см.) Для того, чтобы сделать короб для сабвуфера, нужно подготовить, в среднем, около 100 саморезов по дереву 50-55 мм.
Еще нужно закупить шумоизоляцию, иметь дрель, шуруповерт или отвертку, электролобзик, жидкие гвозди, герметик и клей ПВА, около 3 метров карпета и клемник. Следующим шагом становятся чертежи короба для сабвуфера.
Расчет короба для сабвуфера является индивидуальным, параметры зависят от размеров динамика и т.д. На примере рассмотрим саб с одним динамиком 12 дюймов. Объем ящика для саба с одним таким динамиком, согласно рекомендациям специалистов, составляет 45-50 литров.
Чтобы рассчитать короб под сабвуфер, ниже приведена ознакомительная схема с размерами панелей. Если вы не имеет навыков подобной работы, рекомендуется отдельно изучить материалы, как самому сделать чертеж для сабвуфера.

Во время проектирования нужно отдельно следить за тем, чтобы минимальное расстояние от стенок корпуса до динамика, как и сам объем ящика, рассчитывалось исключительно по внутренней поверхности, а не по внешней.
Идем далее. После подготовки всех элементов, можно переходить к сборке короба для сабвуфера. Первым делом, лобзиком вырезается отверстие под динамик. Например, динамик 30 см
Обратите внимание, наименьшее расстояние от центра диффузора до стенки саба, условно, 200 мм. Можно отмерять 230 мм., так как 3 см это ширина самой фанеры
Затем вырезается отверстие под щель фазоинвертора. Также вместо щели можно использовать трубку. Затем можно собрать фазоинверторную щель, после чего прикрепить к передней панели саба. Стыки проклеиваются жидкими гвоздями, потом закручиваются саморезы. Саморезы нужно затягивать максимально плотно, чтобы не возникало резонансных колебаний.
Теперь можно собрать боковые стенки корпуса, точно так же промазав их жидкими гвоздями и стянув саморезами. Также нужно вырезать на задней крышке корпуса под саб отверстие для клемника. Далее все части саба нужно соединить, проверяя правильность размеров самих элементов конструкци и качество крепления.
На данном этапе можно вставить динамик, не прикручивая проверить его посадку и дальше переходить к отделке ящика. На начальном этапе требуется проклеить стыки, щели и зазоры эпоксидным клеем. Также можно использовать герметики. Затем, при помощи клея ПВА вся верхняя поверхность проклеивается шумоизоляцией.
Внешняя поверхность обтягивается карпетом (в том числе и щель фазоинвертора). Карпет крепится эпоксидным клеем и/или мебельным степлером. Теперь динамик можно снова вставить и хорошо прикрутить. Завершающим этапом становится протяжка проводов от динамика на клемник. После того, как вся конструкция «усядется» и высохнет, саб можно подключать к усилителю. Для этого нужно знать, как подключить сабвуфер в автомобиле правильно.
Антиакустика
Это очень важная часть при обустройстве домашнего кинотеатра и сабвуфера в частности. Нужно создать отличную антиакустику, особенно если вы живёте не в своём доме, а в многоквартирном.
Соседи могут пожаловаться на громкий звук, и они имеют право. Создайте качественную изоляцию звука и смотрите сериалы и фильмы, слушайте музыку столько, сколько хотите.
Первое, чем нужно запастись для создания грамотной изоляции звука — специальный акустический поролон. Это довольно популярный материал, который регулярно используют музыканты для оформления домашних музыкальных студий.
Отличается высокой эффективностью и малой стоимостью. Можно найти звукоизоляционный поролон на различных интернет-ресурсах от сторонних производителей, тогда цена будет и то меньше.
Так же, можно модернизировать уже имеющиеся стены в вашем доме так, чтобы они добавляли антиакустики и звукоизоляции. Есть специальный дизайн формы потолка, который не получится установить в домашних условиях, но если вы потратитесь и закажете оформление у профессионалов, то вы точно не пожалеете.
Подготовка
Для того, чтобы сделать корпус для сабвуфера самостоятельно вам понадобятся:
- Чертеж;
- Материалы: фанера или МДФ, клей, саморезы, клемник, провод для подключения;
- Инструменты — лобзик, шуруповерт, карандаш, шаблон для посадочного отверстия или циркуль.
Чертеж
Имея на руках параметры корпуса для саба (объем, площадь и длина порта), можно сделать чертеж самостоятельно, воспользовавшись специальными программами (на мой взгляд SketchUp от Google самая удобная для этого). Но если короб делается для себя, то нет смысла тратить время на изучение софта и сделать все по старинке — от руки.
Если вы не умеете рассчитывать корпус, то читайте материал «Как рассчитать корпус для сабвуфера». Так же можно заказать платный расчет в интернете, как правило, к нему прилагается понятный чертеж для изготовления.

Пример чертежа корпуса с фазоинвертором (ФИ)
Материал корпуса
Для того что бы сделать короб для сабвуфера нужен материал, который должен как можно меньше вибрировать. Из опыта — лучше всего использовать МДФ (не крашеный, не ламинированный и т.п.)

МДФ (MDF — Medium Density Fibreboard). По русски — древесноволокнистая плита средней плотности.
МДФ легко обрабатывается, имеет хорошую плотность, благодаря структуре не имеет резонансов и не расслаивается — бас в таком коробе мягкий и плотный. МДФ стоит дороже фанеры, «боится» влаги.
Фанера — самый распространенный вариант, стоит дешевле МДФ.
Не используйте для изготовления короба для сабвуфера ДСП и старую мебель. Корпус из фанеры или МДФ всегда будет звучать лучше.
Не используйте материал тоньше 18 мм. и чем больше объем вашего корпуса тем толще должны быть стенки.
Во многих крупных магазинах, продающих листовой материал есть услуга распила по вашим размерам, там на станке для вас нарежут идеальные детали, останется только собрать корпус.
Крепеж
Для крепления лучше всего использовать желтые саморезы длиной, минимум в 2 раза превышающей толщину стенки. У черных часто отламываются головки, они тоньше и не такие прочные. Продвинутое решение — мебельные болты, но если это ваш первый саб, то проще будет с саморезами.

Желтые саморезы, черные саморезы, мебельные болты.
Закладные гайки для крепления сабвуфера к корпусу — это круто! Саб можно закрепить и на саморезы, но с болтами в закладных динамик притягивается максимально сильно, а так же в случае необходимости без повреждений снимается и устанавливается сколько угодно раз. А отполированные болты под шестигранник выглядят очень здорово.
Как рассчитать короб
Акустические системы, в том числе и сабвуферы, рассчитывают с помощью компьютерных программ. Наиболее часто используют «WinISD» и «JBL Speakershop».
Исходные данные для расчётов — технические характеристики динамиков из встроенных в программы баз данных, или введённые вручную. Как минимум необходимо задать основные, о которых упоминалось выше.
Софт также позволяет вести расчёты в «противоположном направлении», подобрать динамик, который обеспечит наилучшую отдачу при заданных параметрах корпуса.
Наиболее простые акустические формы, такие как закрытый ящик и фазоинвертор, не требуют высокой точности. Их можно рассчитать вручную с помощью формул.
Расчёт закрытого ящика
Цель расчёта — основываясь на исходных данных (трёх основных параметрах динамика) подобрать внутренний объём колонки.Если отношение паспортного значения резонансной частоты (Fs) к добротности (Qts) меньше 100, такой динамик лучше не устанавливать в закрытый ящик.
Запертый в корпусе закрытого ящика воздух, сжимаясь под действием диффузора, увеличивает жёсткость подвеса. В результате резонансная частота и добротность акустической системы возрастает.
Формулы, связывающие резонансную частоту (Fc), добротность (Qtc) и объём (Vb) колонки с аналогичными паспортными параметрами (Fs, Qts и Vas) динамика приведена на рисунке.
Формулы, связывающие резонансную частоту (Fc), добротность (Qtc) и объём (Vb) колонки с аналогичными паспортными параметрами (Fs, Qts и Vas) динамика
Как следует из формул, если объём корпуса равен эквивалентному, значения параметров возрастают в 1,4 раза, и вдвое, когда объём закрытого ящика втрое меньше Vas.
Подбирая с помощью формул допустимый объем корпуса, стремятся, чтобы резонансная частота колонки (Fc) не превышала 50 Гц, а добротность (Qtc) была близка к 0,7.
Расчёт фазоинвертора
Для этого акустического оформления выбирают динамики с добротностью 0,3—0,5 и отношением резонансной частоты к добротности не мене 50. Кроме объёма сабвуфера, вычисляют параметры (площадь сечения, диаметр и длину трубы) порта фазоинвертора.
Параметры короба подбирают по тем же формулам, что и в случае с закрытым ящиком, но при этом ориентируются на добротность колонки (Qtc) в пределах 0,6—0,65.
Параметры порта рассчитывают, опираясь на значение частоты настройки фазоинвертора (Fb) выбранной равной резонансной частоте динамика (Fs) или немного меньше. Формулы для расчёта площади сечения, диаметра и длины порта фазоинвертора показаны на рисунке.
Формулы для расчёта площади сечения, диаметра и длины порта фазоинвертора
В приведённых формулах:
- smin — минимальная площадь (м2) сечения порта фазоинвертора;
- D — диаметр (м) динамика;
- Xmax — максимальный ход (м) диффузора от нулевого положения, указывается в технических характеристиках динамика;
- Fb — резонансная частота (Гц) фазоинвертора;
- dmin — минимальный диаметр (м) круглой трубы, используемой в качестве фазоинвертора;
- L — длина (м) фазоинвертора;
- Lmax — максимальная длина (м) фазоинвертора.
Расчётная длина фазоинвертора может получиться больше рекомендованного максимального значения. Уменьшить практическую длину можно несколькими способами.
Размещение выхода круглого фазоинвертора заподлицо с плоскостью панели колонки даёт выигрыш в длине до 0,85 диаметра фазоинвертора. Фланцы на конце трубы ещё больше усиливают эффект.
Около 15% длины можно сэкономить, разместив фазоинвертор вплотную к одной из сторон колонки.
Использование порта в виде усечённого конуса круглого или прямоугольного сечения поможет уменьшить длину фазоинвертора до 35%. Конфигурация в виде песочных часов — до 40%.
Расчёт короба для сабвуфера 12 дюймов
Работа по изготовлению ящика для низкочастотной звуковой системы начинается с выбора динамика.Низкочастотные динамики для сабвуфера автомобиля выпускаются многими компаниями. Стоимость некоторых моделей достигает 100 000 рублей. Тем не менее, хороший басовый динамик можно купить за меньшую сумму, причём технические характеристики мощной динамической головки обеспечивают высокое качество воспроизведения низких частот.
- SWAT SW-M12
- ESX SX1240
- Audison AV 12
Первая модель имеет диффузор из целлюлозы и обеспечивает равномерную полосу частот в диапазоне 27-300 Гц. Номинальная мощность 200 ватт при частоте резонанса 40 Гц. Для установки такого динамика потребуется ящик для сабвуфера 12 дюймов объёмом 60,5 литров. Громкоговоритель SX1240 отличается повышенной мощностью в 500 ватт, которую обеспечивают двойные алюминиевые катушки и сильные магниты из сплава кобальт-самарий. Ход полипропиленового диффузора на резиновом подвесе может достигать 35 мм. Такая мощность потребует корпус для 12 дюймового сабвуфера объёмом 82 литра.

Audison AV12 обеспечивает мощность в 500 ватт при чувствительности 91 dB. Диффузор акустической системы сделан из целлюлозы с добавками хлопкового волокна. Кроме основного воздуховода в громкоговорителе предусмотрено дополнительное охлаждение в виде нескольких отверстий. Динамик обладает расширенной полосой частот, которая линейна от 27 до 1000 Гц, поэтому для использования его в качестве сабвуфера нужно применять фильтр, ограничивающий средние частоты.Данная конструкция позволяет использовать коробку для сабвуфера 12 дюймов меньшего размера, чем стандарт, принятый для 30 см динамиков
Делаем короб для сабвуфера своими руками: пошаговая инструкция
12-ти дюймовый динамик для сабвуфераПеред началом проектирования и сборки короба необходимо определиться с выбором динамика. Рекомендуем остановить свой выбор на 10-12 дюймовых импортных динамиках, так как они наиболее часто используются в автомобильных сабвуферах и лучше всего подходят. Как подобрать динамик для сабвуфера мы подробно рассказывали в предыдущей статье
Конструкция короба также имеет важное значение: от нее зависит качество и громкость звучания низких частот
Какими бывают короба для сабвуфера?
Существует несколько типов ящиков для сабвуфера. От конструкции короба напрямую зависит качество звука, которое Вы получите на выходе. Ниже представлены наиболее популярные типы сабвуферов:
- Закрытый ящик – наиболее простой в изготовлении и проектировке, его название говорит само за себя. Низкочастотный динамик помещается в герметичный деревянный корпус, который улучшает его акустические характеристики. Изготовить сабвуфер в авто с таким корпусом довольно просто, однако он имеет самый низкий КПД.
- Бандпас 4-го порядка – это тип сабвуфера, корпус которого разделен на камеры. Объемы этих камер разные, в одной из них размещен динамик, а во второй – фазоинвертор (воздуховод). Одной из особенностей этого типа сабвуфера является способность конструкции ограничивать частоты, которые воспроизводит диффузор.
- Бандпас 6-го порядка отличается от 4-го порядка наличием еще одного фазоинвертора и еще одной камеры. Есть два типа бандпасов 6-го порядка – первый имеет один фазоинвертор, а второй два (один из них общих для обеих камер). Этот тип короба является наиболее сложным в проектировании, но выдает максимальный КПД.
- Фазоинвертор – сабвуфер со специальной трубкой в корпусе. Она выводит воздух и обеспечивает дополнительное звучание от задней части динамика. По сложности в изготовлении и качеству звучания этот тип нечто среднее между закрытым ящиком и бандпасом.
Узнать стоимость корпуса!
Желая получить наиболее качественное звучание, можно остановить свой выбор на бандпасах. Но конструкция этого типа имеет множество деталей, которые надо тщательно спроектировать и просчитать. Все это можно сделать с помощью специальной программы WinlSD, которая не только определит оптимальный размер и объем сабвуфера, но и создаст его 3D модель, а также просчитает размеры всех деталей.
Какими бывают короба для сабвуфера?
Существует несколько типов ящиков для сабвуфера. От конструкции короба напрямую зависит качество звука, которое Вы получите на выходе. Ниже представлены наиболее популярные типы сабвуферов:
Закрытый ящик — наиболее простой в изготовлении и проектировке, его название говорит само за себя. Низкочастотный динамик помещается в герметичный деревянный корпус, который улучшает его акустические характеристики. Изготовить сабвуфер в авто с таким корпусом довольно просто, однако он имеет самый низкий КПД.
Бандпас 4-го порядка — это тип сабвуфера, корпус которого разделен на камеры. Объемы этих камер разные, в одной из них размещен динамик, а во второй — фазоинвертор (воздуховод). Одной из особенностей этого типа сабвуфера является способность конструкции ограничивать частоты, которые воспроизводит диффузор.
Бандпас 6-го порядка отличается от 4-го порядка наличием еще одного фазоинвертора и еще одной камеры. Есть два типа бандпасов 6-го порядка — первый имеет один фазоинвертор, а второй два (один из них общих для обеих камер). Этот тип короба является наиболее сложным в проектировании, но выдает максимальный КПД.
Фазоинвертор — сабвуфер со специальной трубкой в корпусе. Она выводит воздух и обеспечивает дополнительное звучание от задней части динамика. По сложности в изготовлении и качеству звучания этот тип нечто среднее между закрытым ящиком и бандпасом.
Желая получить наиболее качественное звучание, можно остановить свой выбор на бандпасах. Но конструкция этого типа имеет множество деталей, которые надо тщательно спроектировать и просчитать. Все это можно сделать с помощью специальной программы WinlSD, которая не только определит оптимальный размер и объем сабвуфера, но и создаст его 3D модель, а также просчитает размеры всех деталей.
К сожалению, эта программа требует хотя бы минимальный знаний в этой сфере и рядовому автолюбителю навряд ли удастся сделать все верно с первого раза. Тем более, для того, чтобы программа правильно работала, ей необходимы некоторые параметры динамика, которые также известны не всем. Если Вы не планируете принимать участие в соревнованиях по авто-звуку советуем отбросить бандпасы.
Интересуетесь автотюннингом? Подробная инструкция по установке парктроника своими руками специально для вас!
А вы знаете, что такое типтроник? Читайте статью о плюсах и минусах этой коробки передач.
Фазоинвертор будет наиболее оптимальным решением для самодельного сабвуфера. Этот тип короба хорош тем, что трубка (фазоинвертор) позволяет лучше воспроизводить самые низкие частоты. Фактически это дополнительный источник звука, который содействует звучанию сабвуфера и повышает КПД.
Совершение компьютерных расчётов
Довольно важная часть установки собственного сабвуфера. Не стоит на сто процентов полагаться на аппараты и инструменты, которые вы приобрели. Чтобы полностью убедиться и быть уверенным в исправной работе вашего домашнего кинотеатра, вам нужно совершить предварительные компьютерные расчеты.
В компьютерных программах не предусмотрены нетривиальные решение и ошибки, которые свойственны человеку. Это позволяет исключить практически все риски и вероятность ошибки.
Для сабвуферов JBL часто используется компьютерный плагин под названием JBL SpeakerShop. Довольно качественная программа, которая обладает широким функционалом и бесперебойно работает даже на самых слабых компьютерах и ноутбуках.
Периодически стоит устанавливать подобные программные обеспечения и проверять работу и функционирование всех комплектующих колонок и сабвуферов.
Чертежи под 15 сабвуфер на трубе

Низкочастотная колонка с фазоинвертором в виде отрезка полой трубы проще в изготовлении, чем звуковая система со щелевым фазоинвертором. Чертёж сабвуфера 15 дюймов не содержит сложных деталей. Все элементы корпуса вырезаются из толстой фанеры или МДФ толщиной 18-25 мм. В передней стенке вырезается отверстие под громкоговоритель. Второе отверстие под цилиндрический порт может быть сделано в передней или верхней стенке, в зависимости от конструктивных особенностей колонки. Можно купить готовую колонку промышленного образца, но практика показывает, что самодельное устройство часто имеет лучшие характеристики, чем фирменный образец. В качестве трубы для самодельной акустической системы используются канализационные трубы из полипропилена. Они тёмно-серого цвета и выпускаются нескольких размеров. Размер порта вычисляется в зависимости от типа динамика. Настройка порта фазоинвертора заключается в изменении длины трубы.Чем короче цилиндр, тем выше частота.

Для выполнения расчётов и настройки порта удобно использовать программу «Bass Port». Частота настройки цилиндрического фазоинвертора зависит от требований к колонке и музыкальных вкусов. Если выбрать частоту в 25-30 Гц, то это даст глубокие и насыщенные басы. Самая распространённая полоса это 30-35 Гц. Она подойдёт для качественного воспроизведения музыки любых жанров. Для «чёрной» музыки и стиля электропоп, используется настройка на 35-42 Гц. Выше, низкочастотную систему, как правило, не настраивают. Для проверки качества воспроизведения используют низкочастотные треки в диапазоне от 25 до 60 Гц. Их можно загрузить из интернета, подать на вход автомобильного усилителя и транслировать через колонку.
Усилитель для наушников
Усилитель для наушников делают своими руками чаще всего по 2-м причинам. Первая – для слушания «на ходу», т.е. вне дома, когда мощности аудиовыхода плеера или смартфона не хватает для раскачки «пуговок» или «лопухов». Вторая – для высококлассных домашних наушников. Hi-Fi УМЗЧ для обычной жилой комнаты нужен с динамикой до 70-75 дБ, но динамический диапазон лучших современных стереонаушников превышает 100 дБ. Усилитель с такой динамикой стоит дороже некоторых автомобилей, а его мощность будет от 200 Вт в канале, что для обычной квартиры слишком много: прослушивание на сильно заниженной против номинальной мощности портит звук, см. выше. Поэтому имеет смысл сделать маломощный, но с хорошей динамикой отдельный усилитель именно для наушников: цены на бытовые УМЗЧ с таким довеском завышены явно несуразно.

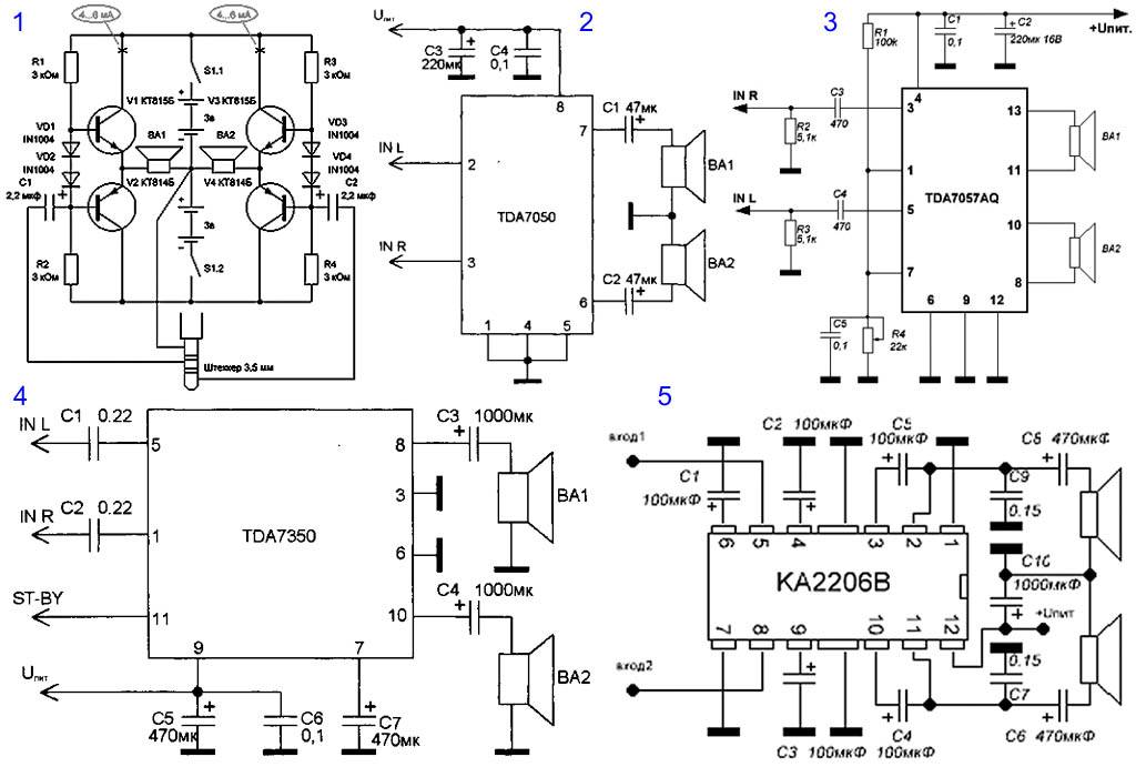
Усилители для наушников на транзисторах и микросхемах
Схема простейшего усилителя для наушников на транзисторах дана на поз. 1 рис. Звук – разве что для китайских «пуговок», работает в классе B. Экономичностью тоже не отличается – 13-мм литиевых батареек хватает на 3-4 часа при полной громкости. На поз. 2 – TDAшная классика для наушников «на ход». Звук, впрочем, дает вполне приличный, до среднего Hi-Fi смотря по параметрам оцифровки трека. Любительским усовершенствованиям обвязки TDA7050 несть числа, но перехода звука на следующий уровень классности пока не добился никто: сама «микруха» не позволяет. TDA7057 (поз. 3) просто функциональнее, можно подключать регулятор громкости на обычном, не сдвоенном, потенциометре.
УМЗЧ для наушников на TDA7350 (поз. 4) рассчитан уже на раскачку хорошей индивидуальной акустики. Именно на этой ИМС собраны усилители для наушников в большинстве бытовых УМЗЧ среднего и высокого класса. УМЗЧ для наушников на KA2206B (поз. 5) считается уже профессиональным: его максимальной мощности в 2,3 Вт хватает и для раскачки таких серьезных изодинамических «лопухов», как ТДС-7 и ТДС-15.
На закуску
В заключение – полнейшая экзотика, усилитель для наушников… на лампах, см. рис., причем всего один канал, для другого нужны еще такие же раритеты. Хотя в этом усилителе реализованы едва ли не все ламповые ритуалы (кроме, пожалуй фиксированного смещения от батареек), он не только и не столько дань любезности вакуумным аудиофилам: при прослушивании на ТДС-7 через этот усилитель сквозного аналога звук, по сравнению с KA2206B, заметно улучшается.

Ламповый усилитель для наушников


































